首页
协会动态
重要通知
交易信息
采购公告
更正公告
中标(成交)公告
政策法规
党建园地
会员中心
会员名单
入会指南
会员发展标准
入会申请表
自律公约承诺书
会员风采
优秀代理机构
优秀供应商
会员宣传
五星会员
2021年
2022年
2023年
2024年
关于协会
协会简介
协会章程
领导班子
党支部成员
协会班子成员
您的位置:
首页
>
政策法规
>
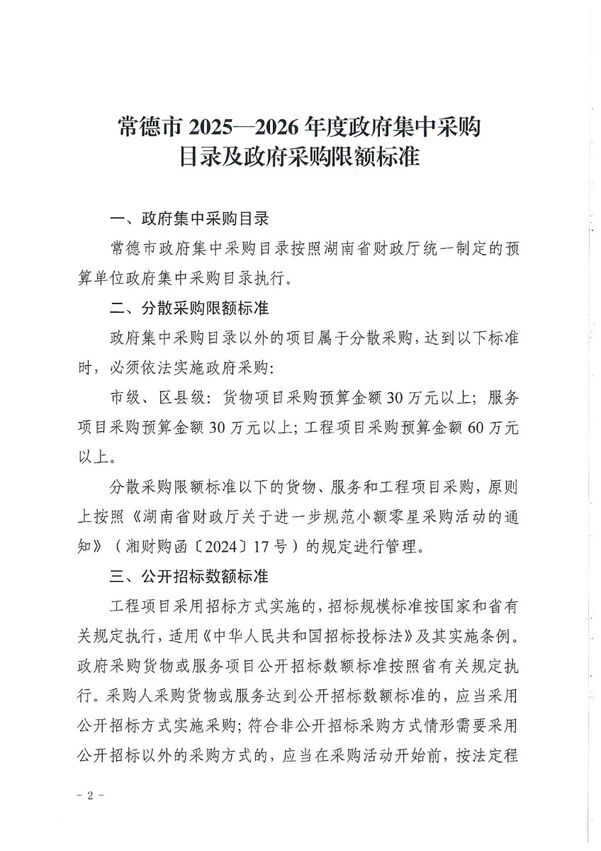
常德市财政局关于印发《常德市2025―2026年度政府集中采购目录及政府采购限额标准》的通知(常财发〔2024〕3号)
政策法规
常德市财政局关于印发《常德市2025―2026年度政府集中采购目录及政府采购限额标准》的通知(常财发〔2024〕3号)
发布时间:2024-12-24
发布者:常德市政府采购协会
其他文章
2024-12-24
常德市财政局关于印发《常德市2025―2026年度政府集中采购目录及政府采购限额标准》的通知(常财发〔2024〕3号)
2024-02-20
常德市财政局关于印发《市本级政府采购项目采购代理服务费支出预算编制标准》的通知
2023-12-01
关于上报政府采购项目代理有关情况的通知
0736-7189535